5 Steps to Connect with Medical Marijuanas Doctors in Arkansas
by Maya Green · April 25, 2025
Connect with licensed medical marijuanas doctors in Arkansas for efficient, compassionate care.
Overview
This article presents a compassionate five-step process designed to help you connect with medical marijuana doctors in Arkansas. Understanding the qualifying conditions can feel overwhelming, but it’s important to remember that you’re not alone in this journey. Utilizing telehealth services can offer you the convenience and comfort you deserve while navigating your options.
The legal framework established by the Medical Cannabis Amendment is in place to support you. Accessing certified physicians has never been easier, thanks to platforms like Leafy DOC, which aim to simplify your experience. You may find that being prepared for your consultations not only enhances your care but also significantly improves your treatment outcomes.
As you take these steps, know that each one is a move toward better health and well-being. Embrace the process, and remember that you have the right to seek the support you need. Together, we can ensure that your journey is as smooth and beneficial as possible.
Introduction
Navigating the landscape of medical marijuana in Arkansas can be a transformative journey for patients seeking relief from chronic pain and other qualifying conditions. Since the passage of the Arkansas Medical Marijuana Amendment in 2016, a structured framework has emerged, allowing individuals to legally access cannabis for therapeutic purposes.
With a wide array of qualifying conditions, including cancer and PTSD, it’s important to understand the laws and application processes to truly benefit from this evolving medical field. As the program continues to adapt to the needs of patients, the significance of connecting with licensed medical professionals and preparing for consultations becomes increasingly clear.
This article delves into the essential steps for obtaining a medical marijuana card in Arkansas, highlighting the resources available to ensure a smooth and informed experience. Remember, you are not alone in this journey, and support is available to guide you every step of the way.
Understand the Medical Marijuana Landscape in Arkansas
In our region, therapeutic cannabis is legally available to individuals diagnosed with specific qualifying conditions, thanks to the Medical Cannabis Amendment enacted in 2016. This important legislation has established a structured system that allows individuals to acquire cannabis legally, providing hope and relief. To qualify for a cannabis card, individuals must apply through the Department of Health and obtain a doctor’s certification from medical marijuanas doctors in Arkansas. Common qualifying conditions include:
- AIDS/HIV
- anxiety
- arthritis
- cancer
- chronic pain
- epilepsy
- glaucoma
- migraine
- multiple sclerosis
- nerve pain
- PTSD
It’s essential to understand the state’s regulations, including possession limits and the types of dispensaries available, to ensure a smooth application process.
The Medical Marijuana Amendment has significantly shaped the state’s healthcare landscape by fostering the development of dispensaries and cultivation facilities. As we look ahead to 2025, the program continues to evolve, with updates reflecting changes in regulations and healthcare needs.
Statistics reveal that many requests for cannabis prescriptions are processed within 24-48 hours, allowing individuals to access vital treatments swiftly. Heartwarming patient stories highlight the positive outcomes of the Arkansas cannabis program, showcasing how individuals with chronic pain and other qualifying conditions have benefited from this initiative. If you’re looking to acquire your cannabis card through Leafy DOC, you can skip the wait at the doctor’s office by arranging your MMJ certification assessment from the comfort of your home. Simply complete an intake form with a few personal details and an ID, and we’ll assist you in booking an on-demand telehealth appointment or scheduling a convenient time for later with medical marijuanas doctors in Arkansas, who will evaluate your qualifying condition and provide a recommendation for cannabis treatment via email. Leafy DOC emphasizes, ‘Our mission is to provide you with the support and guidance you need to take the first step towards a healthier future with cannabis.’ Staying informed about current cannabis regulations in the state is crucial for patients seeking to navigate the complexities of the application process effectively. For the latest updates, please refer to the Department of Health’s Medical Marijuana Program in the state.
Identify Qualifying Conditions for Medical Marijuana
In our state, several medical conditions qualify for the use of medical marijuana, such as:
- cancer
- glaucoma
- HIV/AIDS
- hepatitis C
- ALS
- Crohn’s disease
- ulcerative colitis
- PTSD
- severe arthritis
- chronic pain
As of 2025, the prevalence of chronic pain among adults remains significant, with around 20% reporting this condition. This statistic reflects a growing recognition of the therapeutic benefits that cannabis can offer for pain management.
It’s important to remember that to ensure your condition qualifies, consulting the Arkansas Department of Health’s official list of approved conditions is advisable. This resource is essential for individuals seeking clarity on their eligibility, helping them navigate the process of acquiring a cannabis card. Many healthcare professionals emphasize the significance of therapeutic cannabis in alleviating chronic pain, viewing it as a viable alternative to conventional pain management treatments.
You may find that success stories abound, with individuals suffering from chronic pain reporting remarkable improvements in their quality of life after using cannabis. For instance, a 2025 study revealed that veterans utilizing cannabis for therapeutic purposes experienced fewer PTSD symptoms and required fewer prescribed medications. Similarly, individuals battling cancer noted reduced nausea and improved pain management, making their treatment journey more bearable. Many chronic pain sufferers prefer cannabis over opioids due to its effectiveness and lower risk of addiction.
By understanding the qualifying conditions and the supportive framework available in our state, patients can take informed steps toward connecting with medical marijuana doctors in Arkansas. As James B. wisely states, “Obtaining your cannabis card can be as simple as ordering a pizza online.” With Leafy DOC’s services, you can obtain your card in just a few minutes from the comfort of your own home.
Connect with Licensed Medical Marijuana Doctors
Connecting with certified cannabis physicians in your area is made easy with Leafy DOC, allowing you to consult from the comfort of your home. Leafy DOC offers a straightforward online application process, enabling you to apply for your cannabis card quickly and securely. In 2025, Arkansas is seeing an increase in medical marijuanas doctors in Arkansas, enhancing access to vital assessments. Online platforms simplify scheduling and facilitate the digital submission of necessary documents, making the application process efficient and user-friendly.
Leafy DOC stands out with its expert guidance and compassionate telehealth services, ensuring that you receive personalized care tailored to your health needs. Many individuals have shared their success stories using Leafy DOC’s telehealth for cannabis consultations, highlighting the effectiveness of these services. Numerous testimonials reflect life-changing experiences, showcasing how the accessibility and impact of Leafy DOC’s services by medical marijuanas doctors in Arkansas have significantly improved their lives. As telehealth continues to gain popularity, it’s essential to choose a cannabis physician who understands your unique requirements. Leafy DOC provides comprehensive support throughout the application process, ensuring a smooth experience as you navigate the complexities of obtaining your cannabis card. With prompt approval, secure management of personal information, and a commitment to care and satisfaction, Leafy DOC is your trusted partner in accessing cannabis for your health.
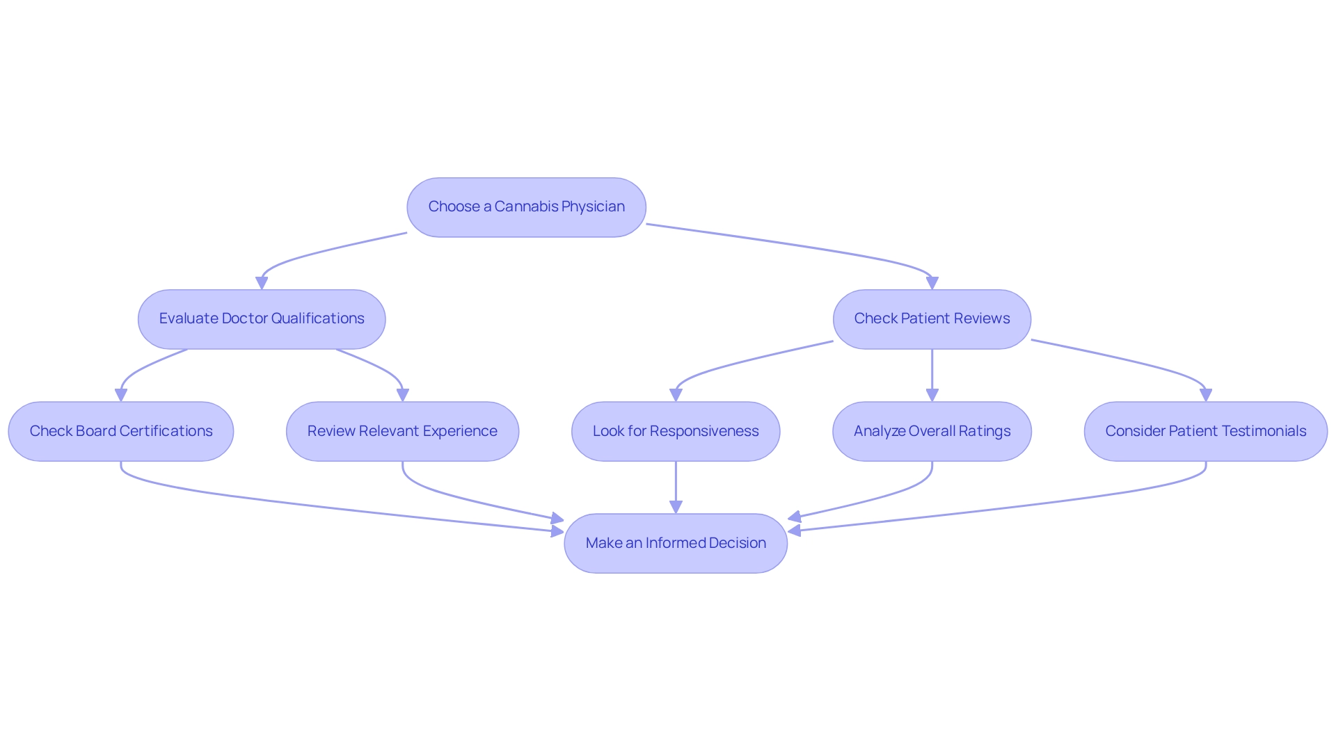
Evaluate Doctor Qualifications and Patient Reviews
When choosing a cannabis physician, it’s essential to evaluate their credentials, including board certifications and relevant experience in treating individuals with therapeutic cannabis. In Arkansas, the landscape of medical marijuana treatment is evolving, with many medical marijuanas doctors in Arkansas now specializing in this field. It’s important to remember that studies show individuals who select qualified doctors express greater satisfaction and improved treatment results.
You may find that using platforms like Yelp and Google Reviews can offer valuable insights into client experiences. Look for feedback that highlights a doctor’s responsiveness, knowledge, and overall track record. In 2025, statistics indicate that over 70% of individuals in Arkansas depend on online reviews to inform their decisions, underscoring the significance of this action.
Moreover, case studies indicate that individuals who thoroughly assess their doctors often experience enhanced access to effective treatments. For example, many individuals with chronic illnesses have successfully transitioned to cannabis, substituting narcotics and regaining functionality, thanks to the support of qualified experts. Leafy DOC addresses substantial obstacles encountered by numerous cannabis users, streamlining the process for acquiring essential certifications and ensuring prompt access to treatment, with many applications handled within 24-48 hours. As one patient noted, “I had tried everything for pain relief before, and this service changed my life. The doctor understood my needs and helped me make an informed decision. Forever grateful!” This sentiment resonates with many who have found the telehealth services to be a game-changer during challenging times.
By conducting due diligence in selecting medical marijuanas doctors in Arkansas, you can enhance your confidence in your choice and ensure a more effective treatment journey. Leafy DOC’s commitment to patient-centered care is reflected in testimonials like, “The website was easy to use, and I scheduled my appointment in minutes. The doctor called me right on time, and I got my card approved without any hassle. Highly recommended!” This emphasizes the convenience and effectiveness of their services, making it a valuable resource for those seeking cannabis support.
Prepare for Your Consultation with Medical Marijuana Doctors
To ensure a productive consultation with medical marijuanas doctors in Arkansas, it’s essential to gather relevant health records beforehand. This includes documentation of previous diagnoses, treatment history, and a list of any medications you are currently taking. Being prepared to discuss your symptoms and their impact on your daily life is crucial. Additionally, consider preparing a list of inquiries to pose to the physician concerning therapeutic cannabis, including its possible advantages and dangers, particularly in relation to:
- Chronic pain
- Anxiety
- Epilepsy
- Cancer assistance
This level of readiness not only aids you in expressing your needs more efficiently but also fosters a more significant discussion during your consultation.
It’s important to remember that statistics show 4.8% of primary care individuals have reported cannabis use, as noted by Gwen T. Lapham. This emphasizes the increasing acceptance and incorporation of therapeutic cannabis in healthcare. Moreover, case studies, including those presented by Dr. Kate Scannell, demonstrate the therapeutic advantages of cannabis for individuals experiencing conditions such as AIDS and cancer. Dr. Scannell’s experiences reveal how marijuana can alleviate symptoms such as fatigue, pain, nausea, and appetite loss, reinforcing the need for patients to engage in thorough conversations with their doctors about how medical cannabis can transform their health and well-being.
You may find that with 167 registration applications processed in September 2024, there is a clear trend of increasing engagement with medical marijuana services. It is also important to be aware of the qualifying conditions for a Medical Marijuana Card, which medical marijuanas doctors in Arkansas recognize, including:
- Chronic pain
- Anxiety
- Epilepsy
- Cancer
By approaching your consultation well-prepared, you can maximize the benefits of your visit and ensure that your healthcare needs are met, paving the way for a more fulfilling life free from the constraints of chronic pain and other debilitating conditions.
Conclusion
Understanding the medical marijuana landscape in Arkansas is essential for patients seeking relief from chronic pain and other qualifying conditions. The structured framework established by the Arkansas Medical Marijuana Amendment has made it easier for individuals to access therapeutic cannabis legally. By familiarizing themselves with qualifying conditions and the application process, patients can confidently navigate their journey towards obtaining a medical marijuana card.
Connecting with licensed medical marijuana doctors is a critical step in this process. Platforms like Leafy DOC provide convenient access to evaluations and consultations, ensuring that patients receive the personalized care they need. Additionally, evaluating doctor qualifications and patient reviews can enhance the likelihood of positive treatment outcomes, as informed choices lead to better healthcare experiences.
Preparation for consultations plays a vital role in the effectiveness of medical marijuana treatment. By gathering necessary medical documentation and formulating relevant questions, patients can engage in meaningful discussions with their healthcare providers. This proactive approach not only empowers patients but also facilitates a better understanding of how medical cannabis can contribute to their health and well-being.
As the medical marijuana program in Arkansas continues to evolve, staying informed and connected with available resources is crucial. With the right support and knowledge, you can embark on your journey toward a healthier future, unlocking the potential benefits of medical cannabis for improved quality of life. Remember, you are not alone in this journey; there are resources and communities ready to support you every step of the way.
Frequently Asked Questions
What is the Medical Cannabis Amendment and when was it enacted?
The Medical Cannabis Amendment is legislation that allows individuals diagnosed with specific qualifying conditions to legally access therapeutic cannabis. It was enacted in 2016.
How can individuals qualify for a cannabis card in Arkansas?
To qualify for a cannabis card, individuals must apply through the Department of Health and obtain a doctor’s certification from medical marijuana doctors in Arkansas.
What are some common qualifying conditions for a cannabis card?
Common qualifying conditions include AIDS/HIV, anxiety, arthritis, cancer, chronic pain, epilepsy, glaucoma, migraine, multiple sclerosis, nerve pain, and PTSD.
What is the process for obtaining a cannabis card through Leafy DOC?
Individuals can complete an intake form with personal details and an ID to arrange an MMJ certification assessment from home. Leafy DOC will assist in booking a telehealth appointment with medical marijuana doctors in Arkansas.
How long does it typically take to process cannabis prescription requests?
Many requests for cannabis prescriptions are processed within 24-48 hours, allowing individuals to access treatments swiftly.
What role has the Medical Marijuana Amendment played in the state’s healthcare landscape?
The amendment has fostered the development of dispensaries and cultivation facilities, significantly shaping the state’s healthcare landscape.
Why is it important to stay informed about cannabis regulations in Arkansas?
Staying informed about current cannabis regulations is crucial for patients to navigate the complexities of the application process effectively.
What are some specific medical conditions that qualify for medical marijuana use in Arkansas?
Specific medical conditions include cancer, glaucoma, HIV/AIDS, hepatitis C, ALS, Crohn’s disease, ulcerative colitis, PTSD, severe arthritis, and chronic pain.
How does cannabis compare to traditional pain management treatments?
Many healthcare professionals view therapeutic cannabis as a viable alternative to conventional pain management treatments, especially for chronic pain sufferers who prefer it over opioids due to its effectiveness and lower risk of addiction.
What are some positive outcomes reported by patients using cannabis for therapeutic purposes?
Patients have reported remarkable improvements in quality of life, with veterans experiencing fewer PTSD symptoms and cancer patients noting reduced nausea and improved pain management.
Last Updated: July 3, 2025
Get Approved for Your Medical Marijuana Card in Minutes!
Get Your Medical Card
Connect with a licensed physician online in minutes
Like This Article?
Share with your friends
Table of Contents
Keep Reading
-
Designing An Effective Cannabis Store Layout
Learn how to design the perfect cannabis store layout to boost sales and create a welcoming environment. Discover expert tips for maximizing your space effectively! Click here to revolutionize your cannabis store today.
-
Advancements In Medical Marijuana Research And Patient Access
Learn about the groundbreaking strides in medical marijuana research and how patients are finally accessing its remarkable benefits. Click now to discover the exciting developments!
-
Managing Parkinson’s Disease With Medical Marijuana
Find out how medical marijuana is transforming the lives of Parkinson’s disease patients. Learn about the incredible benefits and relief it offers. Click here to discover a natural solution for managing Parkinson’s with cannabis today!
